美国大选即将公布最终结果 希拉里背后的财富支撑
今天,2016年最精彩的年度大戏——美国总统大选,即将公布最终结果。
因为这次对阵的“男女主角”双方都非常“有戏”,致使剧情不断反转,所以不到最后一刻,谁都无法断然论输赢——谁知道还会不会有更猛的料放出来。
随着这一波一波的剧情,关注世界经济或者全球资本市场的人,也大概摸清了美国大选影响市场的套路——特朗普一有丑闻爆出,市场便一片欣欣向荣,各个股指也涨了,美元指数也涨了;希拉里一旦陷入被动,市场便会急转直下,股指、美元全部惨跌,而日元、黄金等避险资产的价格则节节攀升。
所以,只要对阵双方有料爆出,事态便会遵循着这样的路径发酵:猛料放出——民调反转——市场转向。

市场总是依照上述规律变动,让人们产生了一种错觉:对于金融市场的代表——华尔街,希拉里的政策似乎要比特朗普优厚得多。
但从双方当事人公开表明的态度态度来看,好像并不是这样的。
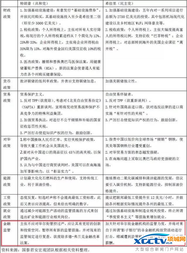
特朗普主张,不应对华尔街管控过严,应让其有更好的创新和投资空间;暂停所有新的监管措施,并对现有的监管规定进行复查,废除多德-弗兰克法案。(见下图)
(注:多德-弗兰克法案是美国在2008年金融危机之后出台的最全面、最严厉的金融改革法案,允许在危机中拆分大的金融机构,限制高风险交易,以保护消费者权益)
希拉里主张,加大针对华尔街金融机构的监管力度,并将对来自于所谓“影子银行”的非金融机构放贷活动进行打击;缩减遭到监管机构罚款的金融机构的高管薪酬。
(注:影子银行就是一些非银行的金融机构从事传统类银行业务,同时逃避监管,高杠杆经营;影子银行的体系包括商业银行的理财产品、银信合作、委托贷款、地下钱庄、点当铺等私人借贷)

点击可看大图
想知道精明的银行家支持谁?看他把钱给谁就行了
在传统意义上,民主党倾向于对美国金融业实施严格的管控,而共和党则倾向于放松监管,所以历史上华尔街一直是共和党候选人的票仓。
但今年的情况确实与往常大不一样:华尔街一直坚定地站在希拉里一边,从未有过动摇。
这一点除了表现在金融市场上,政治献金的流向也很能说明问题。
本月初,路透社援引Center for Responsive Politics的数据称,希拉里的总统竞选活动,及其不受法律捐助上限约束的支持团体,已经收受了对冲基金和私募股权公司相关人士所贡献的逾5600万美元;而特朗普的竞选活动及其相关团体仅从这个圈子的捐赠者那里获得了24.3万美元。
路透还称,17个最大的银行的雇员和其分公司每向希拉里捐助10美元,特朗普才能得到1美元的捐助。而在2012年,上述公司在总统竞选期间,捐给共和党候选人米特·罗姆尼的钱是其对手奥巴马的两倍。
早在8月,华尔街日报也得出了近似的结论。
根据联邦数据及OpenSecrets.org编译的数据,当时排在前5名的支持希拉里的捐款人均为私募投资基金的老板或员工。仅7家金融公司就为希拉里集团捐赠了4850万美元的资金,相比之下,特朗普就受到了冷遇,捐给特朗普的资金只有1.9万美元。

给希拉里和特朗普捐款最多的前五家投行,两者数额相差悬殊
此外,对冲基金的巨头们也毫不掩饰自己对希拉里的全力支持。据媒体报道,截止2016年9月,希拉里一共筹集到11.4亿美元的竞选资金。
其中,仅对冲基金经理唐纳德·苏斯曼(S. Donald Sussman)一人,就向希拉里捐赠了2060万美元;排在第二位的是芝加哥风险投资家J.B.普里茨克(J.B. Pritzker )夫妇,总共向希拉里捐款1670万美元;金融大鳄乔治·索罗斯( George Soros)排名第四,捐款990万美元。

美国金融巨鳄索罗斯
那么问题来了,为什么希拉里的政策对华尔街这么不友善,一向精明的华尔街、以及华尔街统领下的资本市场还一心向着她呢?
与不了解的魔鬼相比,宁愿与熟悉的魔鬼同行
“与不了解的魔鬼相比,华尔街宁愿与熟悉的魔鬼同行,”纽约投资公司Keefe Bruyette & Woods董事总经理Brian Gardner这样说道,“华尔街巨头与克林顿夫妇之间似乎有着某种程度的亲密和舒适感。”
在Gardner看来,上世纪九十年代,克林顿担任总统并开启了金融自由化的时代,这让金融行业尝到了甜头,也让银行家们开始了解希拉里。此后,希拉里一直活跃在政坛,银行家熟悉她的做派,了解她的手段,可以较为准确地预测和把握她的心思。而恰好是这种可预测性、可把握性,为银行家们带来了他们最需要的东西——安全感,毕竟这些人最不喜欢的就是风险了。
反观特朗普,在参选之前,很少有人知道他一直都在干什么;而他参选之后的言论和主张,看起来又不怎么靠谱,还时常出现反复;此外,在华尔街偏好稳定平和的政策,而特朗普各方面的主张都很冒进,这样一来华尔街不选择特朗普倒也在情理之中。
作为今年美国总统大选的一匹黑马,特朗普的出现让华尔街人士措手不及。三山资本全球宏观对冲基金首席投资官、纽约大学客座教授陈凯丰认为,特朗普以过激的言行著称,在投行和基金公司看来,他更加不可预测,起码希拉里已经明确罗列了今后改革美国金融业的措施。
哥伦比亚大学高级研究员、助理教授拉耶斯说,如果希拉里当选总统,华尔街的基金经理会缴纳更多的个人所得税;虽然没人喜欢多交税,但他们更担心特朗普当选后会制定一些损害美国经济稳定和活力的政策。
作为高盛集团的前分析师,拉耶斯进一步解释,华尔街人士害怕“继小布什后,特朗普会耗费大量金钱卷入另一场没有必要打的战争”,他们害怕“特朗普继续发表毫无理性的言论”。
可以看出,华尔街选择希拉里,背后的逻辑非常简单:他们情愿多交一点税,也不愿冒失去财富和生意的风险。
至于希拉里作为民主党候选人,如果当选将采取比较严厉的金融管控措施,这一点对华尔街来说,并不是什么太大的问题——08年金融危机后民主党执政,一直叫嚣着要对华尔街下狠手,但事实证明也没能把华尔街怎么样嘛,再来四年,依然没有啥可怕的。
陈凯丰称:“希拉里的政策主张基本延续了民主党对华尔街的严厉监管,而在过去8年中,美国金融业对这样的监管环境已经熟悉,如果她当选,市场不会经历大的波动。”
所以,精明的华尔街在权衡了特朗普的小恩小惠之后,选择了对他们来说利益更大的一方。
希拉里的虚伪,在她对待华尔街时展露无遗
以上这些就是华尔街选择站在希拉里一边的全部理由了吗?当然不是。
对于希拉里,我们还要透过她喊出的口号来揣测她真实的意图。
她当然不会真的去打压华尔街。
希拉里与华尔街向来关系好,这一点众所周知:克林顿夫妇有无数金融界的好友,这些好友给克林顿夫妇捐过巨额的资金,在美国这样“政坛如战场”的地方,“拿钱办事”是最基本的行动准则,拿了华尔街的钱,希拉里会不帮华尔街办事?希拉里不打算帮华尔街办事,那些精明的银行高管们会把钱资源主动的送给希拉里?
再加上美国的总统们向来没有“说到做好”的好习惯,希拉里在竞选时所提出的意在打压华尔街的主张很有可能在上台后“大事化小”“小事化了”,最终无法伤及华尔街半根汗毛。
除此之外,希拉里在政坛混也已经不是一天两天了,她对华尔街暧昧的态度是有目共睹的,怎么可能会因为前进一步由国务卿变总统就发生180度大转弯呢?
据维基解密前一段时间曝光的希拉里私人邮件显示,希拉里在2013年10月为高盛银行高管们做演讲时提到,她在担任纽约州参议员时,曾与华尔街亲密合作,到达了“关系非常好”的程度。
在谈到2008年金融危机后的金融改革和监管时,她说:“发生了什么、怎么发生的、我们如何防止它再次发生?你们需要帮助我们弄清楚这些,让我们一起确保这一次我们把它做好。”
希拉里的另一篇演讲稿则显示,为了在华尔街“更接地气”,她将自己的国务卿经历描述成“就像任何人的资产负债表”。
显然,维基解密曝光这批邮件的潜台词是希拉里私下与华尔街走得过近,在监管金融业上不能让人放心,她曾多次向华尔街高管示好并收费,其立场和和在公众面前与华尔街保持距离的言论也并不一致,是个“两面派”。
如此看来,希拉里的内心应该还是与华尔街紧紧相依的;那么,她为什么还要在竞选过程中提出此后有可能被“打脸”的主张呢?
当然是为了争取选票——在美国大选中,选票大过天,无论有怎样的丑闻,只要能争取到选票,就能迎来“胜者为王败者寇”美好结局。
对于掌握着大部分选票的大美国民众来说,华尔街在他们心目中的形象可不怎么好,希拉里如果与他们关系过于亲近,很有可能会因此流失掉不少选票。
除了避嫌,政坛“老司机”最擅长的还是借力打力
看到这儿,大家应该已经差不多明白了,希拉里打压华尔街的口号,大概只是为获得选票而制造的烟雾弹,而华尔街与希拉里却真真实实地形成了一种默契,双方心照不宣,表面看上去分歧严重,事实上步调一致,完全是绑在一起的利益共同体。
但除此之外,希拉里或许还多想了一步——公然宣称要打击华尔街,可以悄然化解来自民主党内部例如沃伦和桑德斯等人的压力;此外,还可以借用沃伦和桑德斯较为激进的观点,来引起选民的兴趣,为自己增添一些新闻感和新鲜感。
当然,华尔街的银行家们也有担心的事。
银行业人士最担心的情况是希拉里赢得选举,民主党控制参众两院,激进派如沃伦、桑德斯等获得对新税法、监管者任命等所有事务的影响力。

美国民主党激进派代表领袖沃伦和桑德尔
沃伦已经呼吁立即免除美国证券交易委员会(SEC)主席怀特(Mary Jo White)的职务。去年沃伦就成功领导了一次行动,破坏了奥巴马任命银行家Antonio Weiss担任财政部高级职位的计划。
此前,据媒体报道,沃伦还和其他一些民主党内的激进人士一起,共同向希拉里施压,要求她严格对待华尔街,这样才会支持她的竞选。
同时,希拉里“在需要激起选民兴趣时,非常依赖沃伦和桑德斯两位参议员以及他们的激进主义观点”。渐进式改变运动委员会(Progressive Change Campaign Committee)的Adam Green说,“沃伦已证明自己是一个强大的盟友。众所周知,如果她成为你的对手,也会很可怕,”Green说。
不过,据路透社称,近来的民调显示,民主党不太可能在众议院获得多数席位,参议院的未来还远远不能确定。即便民主党在参议院占据多数席位,也可能由纽约州参议员Chuck Schumer来领导,而Schumer是一位由银行业支持、代表华尔街的温和派。
这样一来,华尔街更加放心了,万事俱备,只欠希拉里在几个小时之后骄傲发表自己赢下选举的宣言了。
希拉里和华尔街之间虚虚实实的关系,也是告诉了我们一个道理:如果一个人一反常态地坚决支持什么,事实上,他很有可能是在极力掩饰对这件事打心底里的反对。
-
无相关信息











