养老金要涨了!对表自查你能涨多少
今年4月份,人社部、财政部印发《关于2016年调整退休人员基本养老金的通知》,从2016年1月1日起,为2015年底前已按规定办理退休手续并按月领取基本养老金的企业和机关事业单位退休人员提高基本养老金水平,总体调整水平为2015年退休人员月人均基本养老金的6.5%左右。目前,各地养老金已进入密集调整发放期。近期,陕西、云南、辽宁、广西等多地对外公布了养老金具体调整方案,而公布方案较早的上海、北京已率先发放了养老金。
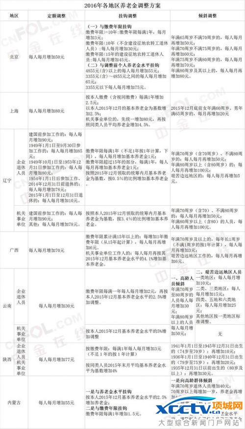
各地养老金进入密集调整发放期。记者梳理发现,目前上海、北京、陕西、云南、辽宁、广西等地已对外公布了养老金具体调整方案。上述地区的调整方案普遍采取了定额调整、挂钩调整与适当倾斜相结合的调整办法。部分地区养老金总体调整水平超过了6.5%。快来算算你的养老金能涨多少吧。
多地发布养老金调整方案
人社部、财政部今年4月份印发《关于2016年调整退休人员基本养老金的通知》,从2016年1月1日起,为2015年底前已按规定办理退休手续并按月领取基本养老金的企业和机关事业单位退休人员提高基本养老金水平,总体调整水平为2015年退休人员月人均基本养老金的6.5%左右。
记者注意到,由于今年是首次统筹安排机关事业单位与企业退休人员同步调整基本养老金,政策比较复杂,多数地区养老金发放时间较往年有所延后。今年养老金何时发放到位,也成为广大退休人员普遍关心的问题。点击阅读更多内容:六省养老金入不敷出,钱去哪儿了?
如今,各地养老金终于进入密集调整发放期。近期,陕西、云南、辽宁、广西等多地对外公布了养老金具体调整方案,而公布方案较早的上海、北京已率先发放了养老金。
对于养老金发放的具体时间,广西、云南、辽宁均在调整方案中明确了发放的时间表,要求在9月底前将养老金将发放到退休人员手中。
算算你的养老金能涨多少
除了发放时间,退休人员关心的还有此次养老金能涨多少。记者注意到,按照国家要求,上述地区的调整方案,普遍采取定额调整、挂钩调整与适当倾斜相结合的调整办法。

定额调整也就是每个人都调整相同的金额。梳理上述地区的调整方案,对于企业退休人员,北京每人每月增加50元,上海每人每月增加80元,广西每人每月增加70元,云南每人每月增加30元,陕西每人每月统一增加77元。
定额调整之后再根据本人缴费年限和基本养老金水平等因素进行挂钩调整,体现出“多缴多得、长缴多得”的原则。如,上海的调整方案显示,按照本人缴费年限(含视同缴费年限),每满1年每月增加2.5元,然后增加本人2015年12月份按月领取的基本养老金的2.5%;云南规定,缴费年限每满一年每人每月增加2元,再按本人2015年12月基本养老金的2.5%增加调整。
上述地区的调整方案还适当对高龄退休人员等群体倾斜予以了照顾。如,北京提出,年满65周岁不满70周岁的,每人每月再增加50元;年满70周岁不满75周岁的,每人每月再增加60元;年满75周岁不满80周岁的,每人每月再增加70元;年满80周岁及其以上的,每人每月再增加80元。点击阅读更多内容:14省市退休金大排行:没想到最高的是这里
部分地区养老金总体涨幅超6.5%
据悉,此次养老金总体调整水平为6.5%左右,预计将有8500多万企业退休人员、1700多万机关事业单位退休人员受益,共将惠及1亿多退休人员。
记者注意到,部分地区此次养老金总体调整水平超过了6.5%。如,辽宁省人社厅在其官网透露,辽宁省方案经省政府同意,人力资源和社会保障部、财政部批准,总体调整水平为2015年退休人员月人均基本养老金的6.75%。
原标题:养老金要涨了!对表自查你能涨多少
-
无相关信息











