新一轮楼市调整影响有多大?哪些城市效果最明显?

房价大幅飙涨,调控密集出台
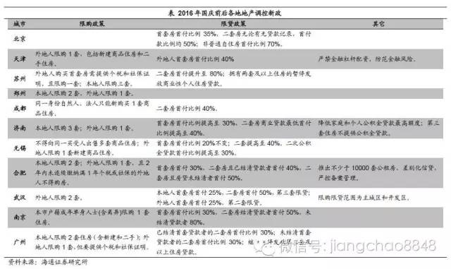
1.1 山雨欲来: 20 城出台楼市调控政策:
今年9月底至国庆黄金周期间,北京、深圳、杭州、南京等21个城市相继推出地产新政,步调一致,调控决心坚定,房地产市场进入了新的一轮调控周期。事实上上海市政府于3月就推出了最严的地产新政“沪九条”,率先开启本轮调控。
从政策措施上来看,一是限购,国内限购城市已超过20个;二是限贷,提高首套房、二套房贷款的首付比例;此外部分城市还就房地产资金来源、商品房预售许可、限购限贷范围等问题做了严格规定。从政策力度来看,21个限购限贷城市商品房销售额占全国比重超过40%!


关注微信号:bweipan 手机也能炒白银原油,仅需8元即可参与,快来试试吧
1.2 事出有因:上半年房价飙涨,房贷激增
限购政策密集出台,缘于上半年楼市“陷入疯狂”:
房价持续猛涨,增幅迭创新高。 首先是价格的大幅上涨。去年年中以来,全国各大城市房地产价格大幅上升,并由一线向二三线城市扩散。一线城市房价同比增速自去年6月由负转正,之后加速上涨,而二、三线城市房价增速也分别在去年12月和今年3月转正,并大幅上扬,同比增速相继突破上一轮房价上涨的高点,持续创下新高。截至今年9月,一线城市住宅价格较年初上涨21%,二线上涨14%,三线上涨7%。

地产销售飙升,居民加杠杆买房。 今年以来,地产销售增速也同样大幅飙升,前8月全国商品房销售面积、销售金额同比分别增长25.5%和38.7%,远高于去年6.5%和14.4%的年度增速。楼市火热的背后是风险的集聚。过去几年中,中国居民新增房贷/新增地产销售额比值持续飙升,11年仅为19%,15年达到39%,16年上半年则高达50%(其中公积金贡献接近10%),正是美国金融危机前的最高水平。我们从过去的八成首付比例迅速变成一半首付,和美国人07年的情况一样,这表明中国居民购房加杠杆的速度或已接近极限!

调控力度不输上轮,拖累地产销售投资
2.1 前世今生:三轮调控两轮松绑驱动房地产周期
回顾历史,05年以来我国共经历了三次大规模的房地产调控和两次松绑,并驱动了房地产市场的周期性波动。下表中我们整理了历次地产调控的宏观环境、调控政策、配套货币政策以及资本市场。

2.2 似曾相识:本轮限购与 10-13 年限购何其相似
从量、价等行业基本面因素看,本轮楼市调控出台的背景与10-13年调控极其相似。从价格看,70城房价增速分别在09年底和13年初两次达到高点,而本轮调控出台时恰逢房价涨幅持续创新高。从销量看,全国商品房销售面积额累计增速同样在09年底、13年初两次见顶。而本轮调控出台前,地产销量增速已呈现见顶回落迹象。

10-13 年楼市调控先后经历了以下三个阶段:
第一阶段,“国十条”出台,房贷利率上行。 10年4月,《国务院关于坚决遏制部分城市房价过快上涨的通知》出台,核心内容包括增加住房有效供给、加强市场监管、坚决抑制不合理住房需求等。其中规定90平米以下首套房首付比例不得低于30%,二套房不低于50%;无1年以上社保或纳税证明者停贷;房价涨幅过快地区可以限购等。
值得注意的是,“国十条”出台后,各地除北京外,并未推出限购的具体措施。但此时房地产市场的“量价齐跌”现象已经出现,这在很大程度上与10年初的信贷收紧有关。09年底,全国住房贷款加权平均利率尚在4.42%的相对低位,到10年底时已上升至5.34%,11年底创新高至7.62%。同期个人购房贷款余额和商品房销量增速均见顶回落。

第二阶段,部分城市限购启动。10年9月30日深圳出台《关于进一步贯彻落实国务院文件精神坚决遏制房价过快上涨的补充通知》,规定本市户籍限购2套,外地户籍限购1套。10年10月共有13个城市出台限购政策。但从结果来看,由于执行力度一般,当年四季度商品房销售面积和价格甚至出现了轻微反弹。
第三阶段,“国八条”、“国五条”相继出台,限购全面铺开。11年1月国务院颁布新“国八条”,明确了当地户籍居民限购2套、外地户籍居民限购一套的政策。由此,限购政策在一二线城市全面铺开,到11年3月,除重庆外,所有一二线城市和部分重要三线城市均实施了限购政策。43个重点城市中,明确全市限购的有19个城市,对城市部分区域限购的城市有24个。13年2月的“国五条”则进一步要求限购政策由区域推向全市,限购住房类型包括新建和二手房。

1.3 仍有不同:人口老龄化,货币稳健,居民高杠杆
但我们认为,本轮限购与10-13年限购仍有不同之处,具体表现在以下三个方面:
首先,人口结构更为老化。 而劳动年龄人口决定地产需求长期趋势。中国人口结构的拐点出现在2011-2012年,2012年开始15-64岁劳动年龄人口的总数和占比都出现了下降。而人口抚养比(非劳动年龄人口数与劳动年龄人口数之比)则在2010年降至0.44的历史低位,此后持续回升。因而10-13年限购政策出台时恰逢人口结构的“拐点”,而本轮限购政策出台时已处在人口红利消退阶段。

其次,货币政策更为稳健。 上两轮限购政策出台时都出台了紧缩性货币政策配合:第一轮限购期间(05至07年),07年3月至8月央行加息5次;第二轮限购期间(09年底至14年初),10年10月至11年7月央行加息5次。而本轮限购政策出台时,央行货币政策整体维持稳健。货币政策环境的不同缘于宏观经济环境差异:上两轮限购期间,经济分别处在过热阶段和复苏阶段,而本轮限购出台时,经济处于增速持续下滑阶段,短期内或难见持续货币紧缩。

再次,居民杠杆率更高。 中国居民负债率(居民部分负债/GDP)在2000年突破10%并持续上行,到15年底已接近40%。而11年以来中国居民购房杠杆率(新增房贷/新增商品房销售额)也持续上行,11年约为20%,15年已突破40%,16年上半年创历史新高至50%。因而,本轮限购出台时,居民杠杆率已远高于上一轮限购时期,居民购房潜力也已被大量透支。

综合来看,三个因素中,人口结构、居民负债较上一轮限购时更为恶化,而货币政策则更为稳健。本轮调控政策对地产需求的冲击力度整体上与上一轮相当。
2.4 量化分析:本轮调控对房地产市场影响有多大?
我们以11年限购为基准,估算本轮限购对商品房销量的影响:
短期来看,较早被限购的城市,商品房成交面积下跌幅度较大。 同本轮限购类似,10年10月份第一批实施限购的城市主要是四个一线城市和房价上涨较快的二线城市,三线城市较少。我们选取数据可得的部分二线城市,发现第一批被限购的二线城市成交面积同比大幅下滑,而暂未限购的二线城市成交面积同比仍为正。11年二季度后,几乎所有二线城市均被限购,增速也开始趋同。13年限购政策逐渐放松后,10年较早被限购的二线城市成交面积反弹力度更大。

16 年 4 季度一二线城市商品房销量增速或明显下滑。 本轮限购涉及到的城市较多,限贷规定更严、也更具指向性;目前居民房贷杠杆率也远非11年可比。因此本轮限购的影响或大于10年底的第一批调控措施,而与11年初限购全面铺开时可比性更强。借鉴11年各季度地产销量走势,我们判断:今年四季度一、二线城市销售面积或有明显下滑,三线城市由于暂未受到限购影响而短期平稳。
17 年商品房销量增速或全面转负。 如果假定明年各季度一、二、三四线城市商品房销售面积当季同比的变化幅度与11年初调控后的变化幅度相同,那么明年前三季度同比增速将拾级而下,二季度增速或转负。我们估算,若不出台宽松货币政策刺激经济,则17年一、二、三四线城市商品房销量增速或分别为-15.9%、-9.4%和-16.8%。考虑到一、二、三四线城市商品房销量占全国比重分别为5%、30%和65%,则17年全国地产销量增速或为-14.6%。

投资增速下滑或滞后半年。 住房销售是房地产企业资金的主要来源,只有实现销售才有资金能力进行后续周期运作,因而销售是新开工和投资的领先指标。一般而言地产销量领先地产投资2个季度,10、11年限购政策陆续出台并实行后,地产投资增速在11年3季度才开始出现大幅下滑。因而地产投资增速的下滑或出现在17年2、3季度。

经济下行重回通缩,从实物到金融资产
3.1 人口拐点杠杆有顶,经济下行压力加大
在我们看来,今年的地产销售或已接近历史的顶部,未来面临极大的下行风险。地产调控政策的出台,有助于抑制房价泡沫,也令短期经济面临下行压力加大:
中国青年人口拐点已现。 从2000-30年中国各年龄段人口变化来看,老龄化趋势十分明显。25-44岁是消费住房、汽车、家具等耐用品及烟酒饮料、服装和娱乐等快消品的主力人群,该年龄段人口2015年已达到峰值的4.49亿人,之后将长期下行。
中国新开工13年见顶,销量16年或见顶。 从98年房改之后开始,中国新开工住宅套数快速增长,从98年的不到200万套跃升至13年的1400万套左右。按照城镇人口口径计算千人新开工住宅套数,中国在13年已接近18.5,超过美国,接近日、韩的历史最高水平,说明以现有的城市常住人口来看,中国住宅新开工套数已经接近天花板,而13年也确实是中国住宅新开工的顶部。从人口角度看,16年中国的住宅销量将超过1400万套,加之国庆前后地产调控政策密集出台,16年销量大概率也是历史顶部。

房贷加杠杆不可持续。 从房贷占GDP的比重看,中国居民加杠杆的速度也不可持续。日本即使在房产泡沫最严重的89年,居民新增房贷占当年GDP的比重也未超过3.0%,而中国去年已经达到5.5%。美国金融危机前新增房贷/GDP在05年达到8.0%后见顶回落,而中国今年上半年新增房贷与公积金贷款占GDP比重已达8.6%,不仅较去年暴涨,也与美国历史高点相当接近,表明中国居民购房或已将杠杆用到极限,16年或是中国地产市场的历史大顶。
地产一旦面临拐点,对消费也会构成冲击。 一方面,房地产市场和建筑装潢、家电、家具消费有较高的相关性,房地产销售面积下滑会降低相关消费品的需求。另一方面,房价下跌,居民财富缩水,居民消费支出也会相应减少。所以,房地产出现拐点后,经济下行压力会进一步增大。

4.2 短期通胀长期通缩,从实物到金融资产
短期通胀,长期通缩。 我们判断上半年的滞胀应是短期现象,地产见顶下滑拖累经济,令需求持续低迷,因而通胀上行已经处于中后期,随着价格的上涨,商品类资产的配置价值在逐渐下降,而在4季度左右通胀会见顶,17年以后通缩压力会重新显现。
通胀配实物,通缩配金融。 而随着物价从通胀向通缩的转化,资产配置也应该发生相应变化。在16年表现最好的是房地产和大宗商品,因为处于涨价的环境,实物资产最为受益。但如果未来回到通缩,那么实物类资产就失去了配置价值,因为不涨价实物资产就没有回报,而金融资产就成为配置首选。无论债券还是股票,前者有票息,后者有股息,都要好于实物类资产。
17 年债市依然向好。 首先,我们对17年的债市坚定看好。我们曾经在14年旗帜鲜明提出“零利率是长期趋势”,指出随着人口老龄化的到来,地产周期见顶,资产回报率趋势性下降,最终都会走向零利率。而17年随着地产销售的再次下滑,我们预测10年期国债利率有望降至2%左右。而从全球来看,目前零利率的国债已经数十个,负利率的国债仍在蔓延,美国的10年期国债利率也只有1.5%左右,相比之下中国2.7%的国债利率仍有下行空间。

类债券高股息受宠。 随着利率的下降,类债券高股息资产价值会显著提升。16年港股走牛,一个重要的原因是估值便宜,股息相对较高。台股上涨的逻辑也是消灭高股息资产,美股今年也是公用事业和电信服务板块领涨。对于A股企业而言,由于流动性陷阱出现,企业已经不愿意投资而开始囤积现金,意味着未来分红率存在极大的提升空间。

关注轻资产:服务业和创新产业。 如果未来重新回到通缩,那么跟地产相关的重资产行业将注定受损,而应该关注与地产无关的轻资产的行业,反过来就是重视人力资本的行业,尤其是服务业和创新产业。从万科和腾讯过去10年市值的变化来看,显示的是以前大家买房买车,万科等地产企业负责把钱给钢铁水泥,形成经济循环。但是目前这一循环已经失灵,地产企业卖了房子也不拿地。而大家更愿意花钱买教育、医疗、社交,而腾讯和阿里等负责把钱花出去,中国经济正在形成新的循环,也酝酿着新的机会。

-
无相关信息











